
继Temu、Shein席卷全球后,亚马逊推出全新独立平台 Amazon Bazaar,正式进军低价跨境电商领域。
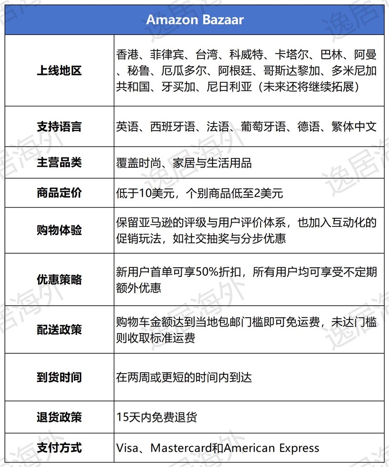
首批上线14个国家和地区,主打低价,两周送达,大部分商品低于10美金。
有人看到新的蓝海,有人担心利润被压缩。Amazon Bazaar,对卖家来说究竟是机会,还是陷阱? 一起来看看这一新平台带来的影响!
一、Amazon Bazaar介绍
亚马逊正式宣布推出全新独立低价购物平台Amazon Bazaar,面向亚洲、非洲和拉丁美洲的消费者,独立于亚马逊主购物应用程序之外。
值得注意的是,在部分地区,亚马逊已经将Amazon Haul更名为Amazon Bazaar,并通过亚马逊主购物应用程序进行销售。除了印度,墨西哥、沙特阿拉伯、阿联酋以及印度也仍然保留 Bazaar 版本。Amazon Haul和Amazon Bazaar都提供相同的超低价购物体验,只是名称不同,以更好地契合当地的语言偏好和文化。

二、AmazonBazaar是什么信号?
亚马逊过去主打中高端用户群(Prime体系、品牌旗舰、正品保障),而Bazaar是一次战略下沉——亚马逊首次系统性地进入".........
继Temu、Shein席卷全球后,亚马逊推出全新独立平台 Amazon Bazaar,正式进军低价跨境电商领域。
原文转载:https://www.kjdsnews.com/a/2473424.html
散货海运到越南 海运到越南要多少钱 越南海防海运价格 到越南胡志明海运 海运 到 越南 越南海运运价表 亚马逊temu无货源采购:自养号系统的风险控制与养号攻略 亚马逊杀入"低价战场",Amazon Bazaar上线!
没有评论:
发表评论